欢迎访问富德产险!
本网站支持IPv6访问
|
收藏本站
|
网站地图
|
行销支持登陆
|
企业合作专区
首页
关于富德
公司简介
企业文化
领导致辞
公司大事记
社会责任报告
公司资讯
公司新闻
行业动态
媒体动态
公告信息
客户服务
消费者权益
保护专区
理赔服务
投保指南
咨询投诉
富德心服务
合规反洗钱
防范非法金融
反洗钱
反诈骗
反有组织犯罪
公开信息披露
加盟富德
总公司
分公司
联系我们
当前位置:
首页
>
客户服务
>
消费者权益保护专区
>
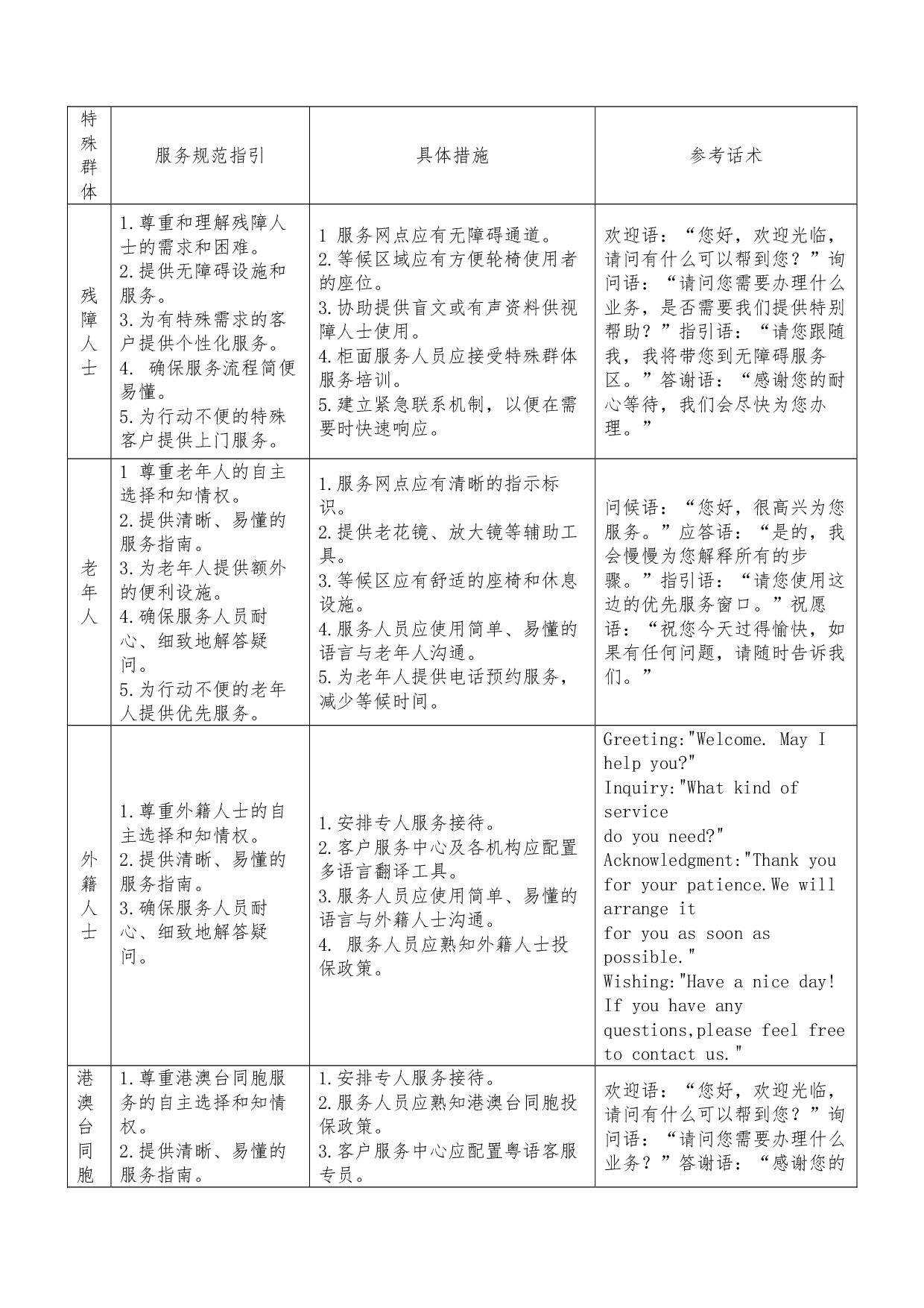
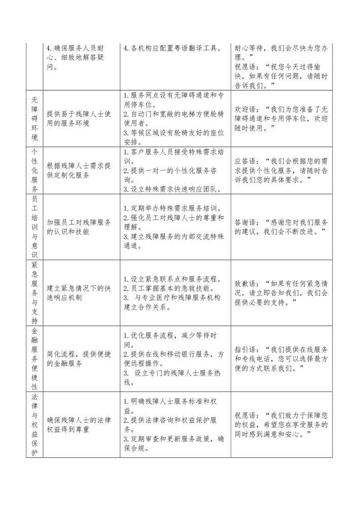
特殊群体保护
特殊群体服务规范指引
客户服务
消费者权益保护专区
理赔服务
投保指南
富德心服务
特殊群体服务规范指引
2024-11-01